This website works better with JavaScript
Home
Explore
Help
Sign In
zhensolid
/
Python-100-Days
Watch
1
Star
0
Fork
0
Files
Issues
0
Pull Requests
0
Wiki
Tree:
ed49ed9a52
Branches
Tags
dependabot/pip/50WPython/code/Python/opencourse/lxml-4.6.3
dependabot/pip/50WPython/code/Python/opencourse/pygments-2.7.4
dependabot/pip/50WPython/code/Python/opencourse/urllib3-1.26.5
master
Python-100-Days
/
Day91-100
/
res
/
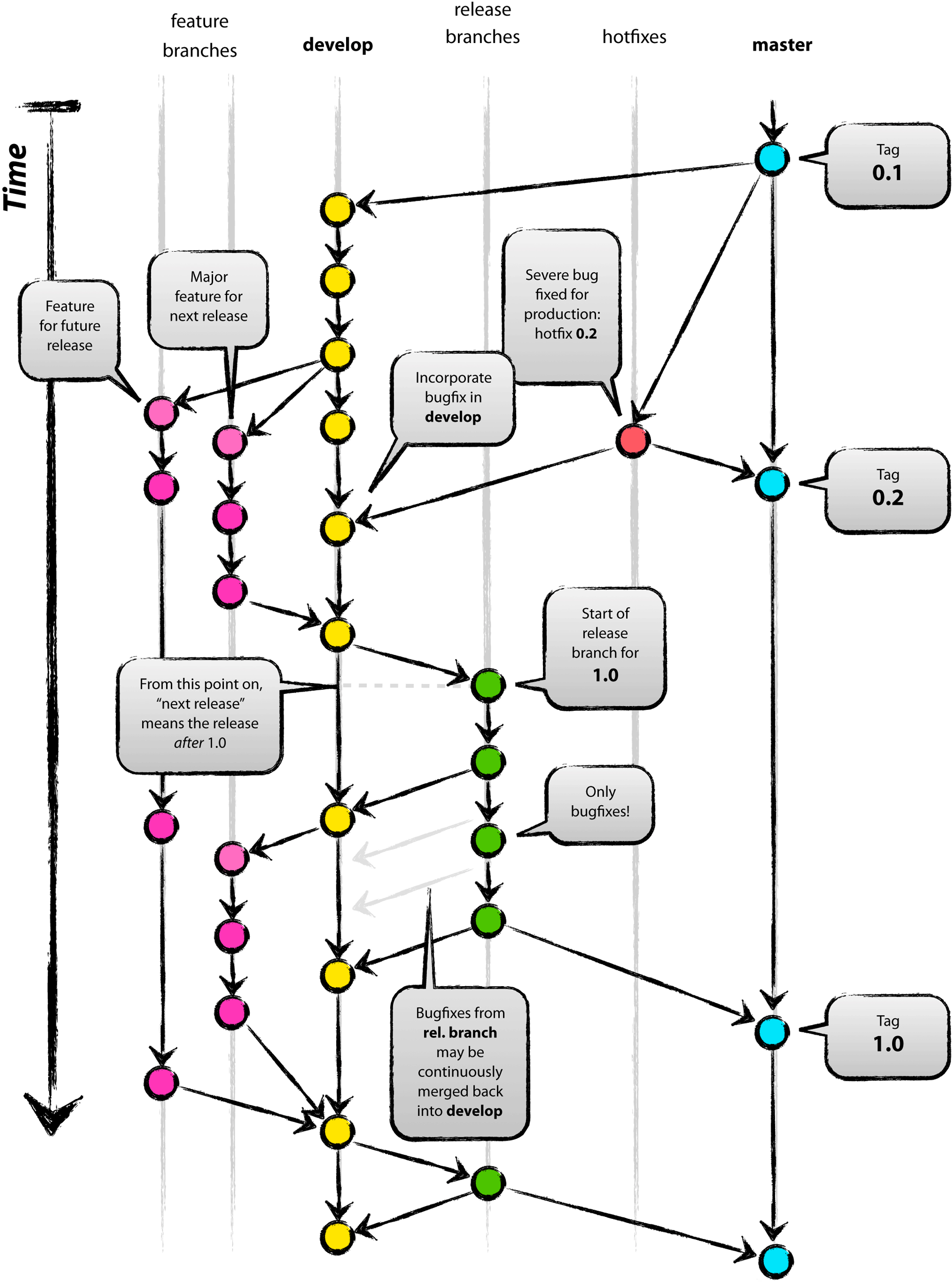
git-flow.png
git-flow.png
333 KB
History
Raw